Claude Skills: definition, use cases, and limitations
A detailed look at Claude Skills — what they are, how they work, and why they matter. Learn how Anthropic’s new Skills framework could make LLM workflows more structured, consistent, and efficient for real-world use.
Over the past year, we’ve seen AI assistants evolve from generic chat interfaces into structured, workflow-aware tools. Anthropic’s new Claude Skills are a major step in that direction — giving users a way to define exactly how Claude should perform repeatable tasks.
Anthropic describes them as “custom capabilities that make Claude faster, cheaper, and more consistent for repetitive workflows.”
Each Skill contains the exact context Claude needs to perform a task the same way every time, without relying on detailed prompts.
Unlike a prompt or a memory note, a Skill can be versioned, reused, and shared across teams. Once added, Claude automatically loads the right Skill when a user initiates a related request, for example, preparing a monthly revenue spreadsheet or creating a slide deck.
testing MCP servers is broken.
— Rohit Agarwal (@jumbld) November 13, 2025
curl → figure out auth → write JSON payloads → parse responses → repeat for every tool
we're not in 2010.
Postman solved this for REST APIs 12 years ago.
why are we still curl-ing AI servers?
introducing Hoot. 🦉 pic.twitter.com/p6YOvoHGCH
How Claude Skills work and why they matter
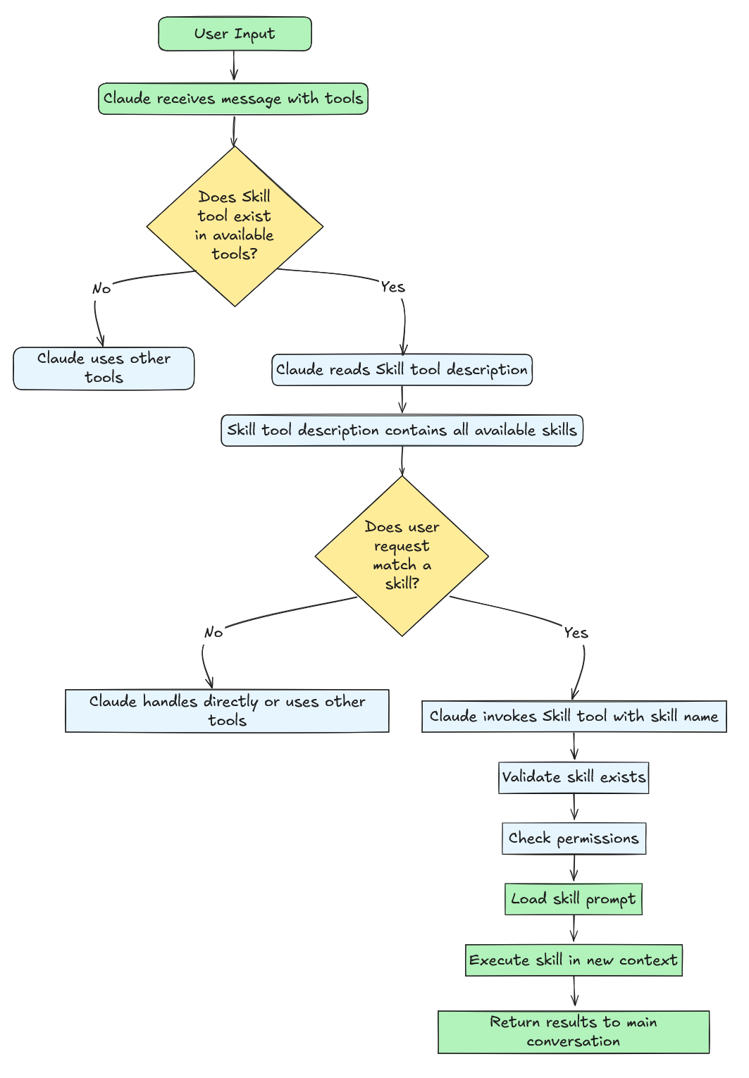
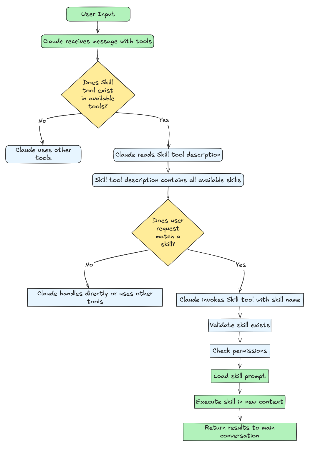
Each Claude Skill is essentially a structured bundle of instructions, reference materials, and scripts that Claude can load dynamically when a relevant task appears.
When you ask Claude to perform a task, it scans available Skills to see if any match your intent, and if so, loads that Skill’s context to execute the task consistently and efficiently.

A Skill is made up of three main parts:
- Instructions (
SKILL.md)
Every Skill includes aSKILL.mdfile, a plain-text guide that defines what the Skill does and how Claude should perform the task. It starts with the Skill’s name and purpose, followed by clear, step-by-step instructions. Claude reads this file first to decide whether to load and apply the Skill during your conversation. - Reference materials and assets
Some tasks need more than just text instructions, they need context or resources.
You can attach reference files when creating your Skill, and Claude decides whether to embed them directly in the instructions or keep them as external references. Common examples include brand guidelines, policies, etc. These resources let Claude follow precise standards like using your brand colors in a presentation or referencing an internal procedure document. - Scripts
Scripts are small pieces of executable code. Instead of having instructions, where the output can change, these are direct code snippets which can be executed to get that exact response.

Together, these components make each Skill self-contained, a reusable workflow that can be versioned, shared, and executed safely across users.
They are helpful because they:
- Create repeatability: Every run of a Skill follows the same structured process, making results consistent and auditable.
- Save time: Complex multi-step tasks become one-command operations.
- Reduce human error: Instructions and reference files act as built-in guardrails that prevent mistakes or drift from policy.
- Enable team-level standardization: Claude Skills can be shared across users, so entire departments use the same workflow.
- Bridge to automation: With instructions, assets, and scripts combined, Claude can take on semi-autonomous, agent-like work, executing end-to-end tasks inside a controlled environment.
How Claude Skills can help agents perform better
Claude Skills can make models more predictable and agents more reliable.
Instead of treating every user request as a one-off prompt, agents could call on a Skill, gaining access to structured instructions, and domain context.
1. Greater consistency across runs
Agents often struggle with variable outputs. Skills could reduce this variability by embedding a defined process, ensuring responses follow the same structure, tone, or format each time. With reference files and templates, a Skill can adopt the specifics of an organization’s operations such as brand voice, reporting formats, or compliance language.
2. Reduced prompting complexity
Instead of re-describing a task, an agent could simply load the appropriate Skill. Claude would then execute according to the embedded steps and resources, simplifying orchestration and reducing token overhead.
3. Easier debugging and iteration
Because Claude Skills are modular and versioned, developers could update or refine a specific workflow without retraining or redeploying the entire agent.
Each Skill becomes a small, auditable building block within a larger system.
4. Cost
Skills are lightweight by design. Claude loads only metadata at startup, and reads full instructions or assets only when needed keeping context and token use minimal.
Claude Skills vs MCP: how do they compare
Claude Skills define how Claude should perform a task. They live inside the model’s environment, guiding execution with structured instructions, templates, and scripts.
MCP, on the other hand, governs how models connect i.e., managing authentication, access, routing, and context sharing between tools, data sources, and models.
Claude Skills and Model Context Protocol (MCP) operate at very different levels of the AI stack but together, they can make agents and enterprise AI workflows more capable.
In a combined setup:
- An LLM (like Claude) could invoke MCP connectors to fetch data, query databases, or trigger external workflows.
- Once the necessary data or files are retrieved, the appropriate Skill could load automatically to process or format that content like applying templates or generating structured reports.
- The AI gateway or orchestration layer then tracks, logs, and governs the entire flow.
How to start using Claude Skills
Claude Skills are available directly inside the Claude web app and through the Anthropic API for Pro, Team, and Enterprise users. You can start using them in two ways; by enabling pre-built Skills or by creating your own.
1. Use pre-built Skills
Anthropic already offers ready-to-use Skills for common tasks like:
- Creating and editing Excel spreadsheets
- Designing PowerPoint presentations
- Writing or formatting Word documents
- Reading and generating PDFs
These can be activated within the Claude app under the Skills section. Once enabled, Claude automatically applies the right Skill when you upload a file or describe a relevant task.
2. Create a custom Skill

For teams with specific workflows, you can build your own Skill using Anthropic’s Skill Creator. It’s a guided setup that asks about your task, rules, and templates, then packages them into a reusable Skill. Developers can also host Skills in repositories for version control and share them across teams. Skills are also available in beta for Claude Code users and for all API users using the code execution tool.p
3. Integrate through the API
For advanced users, Skills can be deployed programmatically. They can be loaded, updated, or versioned through Anthropic’s API, making it possible to embed Skills within existing tools, dashboards, or agents.
Once a Skill is added, Claude detects when to use it, producing consistent outputs with less prompting and manual setup.
Arindam Majumdar has used another method here, to create Claude Skills via Cursor.
Current limitations and considerations
Claude Skills can introduce a valuable shift in how context is managed. Because Skills don’t need to live permanently inside a system prompt, they can make interactions more efficient, both technically and economically.
When Claude loads only a Skill’s metadata first, and the full instruction set only when it’s relevant, the overall context can stay lightweight and token costs may reduce significantly. For organizations already using Anthropic, this could become a meaningful advantage. For those evaluating providers, the potential cost efficiency could also factor into longer-term platform decisions.
That said, Claude Skills are currently vendor-specific — they work only within Anthropic’s ecosystem. For teams that operate across multiple LLM providers or route workloads dynamically, Skills may remain a contained but complementary feature rather than a central part of their infrastructure.
While Skills can bring structure and repeatability, they currently don’t include built-in review or moderation workflows. Because Skills also add a new abstraction layer they can make early adoption slightly more complex. Teams may need to adjust workflows, manage versioning, and establish internal approval steps before Claude Skills become part of regular operations.
Looking ahead
Claude Skills represent an early but meaningful move toward more structured, reusable, and efficient AI workflows.
They show how large language models can move beyond open-ended prompting to execute defined, policy-aligned processes while keeping context lightweight and reducing repetitive setup.
It’s still early days, but the direction is clear: models that don’t just generate text, but learn how work gets done safely, consistently, and at scale.